



![]()
这周末阳光不错啊!温度也回升了!不想老是宅在家里等着“发霉”?下面这些宝藏好地方推荐给你→郑州7个宝藏赏冬好去处!
能游园、能放松、能遛娃……出门享受阳光,感受冬日的美好吧!


记者今天从国家能源集团获悉,我国西北地区海拔最高的风电场——乌恰风电场在新疆克孜勒苏柯尔克孜自治州全容量并网发电,标志着我国在高海拔山地风能开发上取得新的突破。
中国人民银行昨日发布的11月信贷社融数据显示,当月新增人民币贷款5800亿元,个人房贷企稳回升,当月住户中长期贷款新增3000亿元,环比增加明显。
在今天中国国际经济交流中心举行的2024—2025中国经济年会上,中国人民银行研究局局长王信表示,要适度加大货币政策支持力度,适时降准降息,加大货币信贷投放力度。
辽宁海事局14日发布航行警告称,13日22时30分,一渔船在黄海北部39-21.5N 122-47.9E附近倾覆,5人失踪,请过往船舶注意搜寻。
今天起至17日,中东部大部将迎来降水稀少的时段,部分地区有望迎来久违的阳光。与此同时,冷空气源源不断南下,南方多地气温还将刷新下半年来新低。

12月14日上午9点,大熊猫“星秋”“怡兰”从中国大熊猫保护研究中心都江堰基地出发前往澳大利亚阿德莱德动物园,开启为期10年的旅居生活。
今天,“金价深夜跳水”话题冲上热搜。据中国证券报消息,国际贵金属期货周五收跌。Wind数据显示,COMEX黄金期货下跌1.61%,报2665.9美元/盎司,COMEX白银期货跌1.96%,报31美元/盎司。

近日,“车厘子自由要实现了”“智利车厘子大丰收价格打下来了”等话题接连冲上热搜,昔日“果中贵族”价格连续下降。
12月14日,河北省三河市公安局发布警情通报称,有白血病患者被诈骗,案件正在进一步侦办中。通报全文如下:


近日,山东青岛。女子和亲友聚餐吃海螺时硌牙,吐出来一看,竟然是一颗橘色的“海螺珠”。据资料显示,这种珠子5万个海螺里才出1颗。女子:我在海边长大,从没听过见过这珠子,很幸运,已珍藏。

12月13日,郑州市城市更新工作专班发布关于新增城市更新项目入库的公示。经评审,郑东新区金水东路东风南路商圈交通设施提升等7个城市更新项目符合入库条件。其中,郑东新区1个、金水区1个、高新区2个、新郑市1个、上街区2个。公示期为2024年12月13日至19日,总投资达28.35亿元。
河南省发改委日前公示了河南省转型升级试点开发区名单,郑州高新区成功入选集群发展领域和数字化转型领域的河南省转型升级试点开发区。
12月13日下午,一辆厢式货车载着货值约50万元的日用品,从郑州新郑综合保税区出发,将于80个小时后直抵目的地泰国首都曼谷。这趟货车的行程,标志着中国·郑州—泰国·曼谷GMS(大湄公河次区域)线路的成功首发,表明我省的国际公路运输将迎来“双核驱动”的全新发展阶段。
12月13日,文化和旅游部发布《关于拟确定19家旅游景区为国家5A级旅游景区的公示》,19家景区拟确定为国家5A级旅游景区,新乡市宝泉旅游区成为河南省唯一一家入列景区。
据洛阳发布消息,经洛阳市政府批复,汝阳县柏树乡于近日撤乡设镇,所辖行政区域和政府驻地不变。
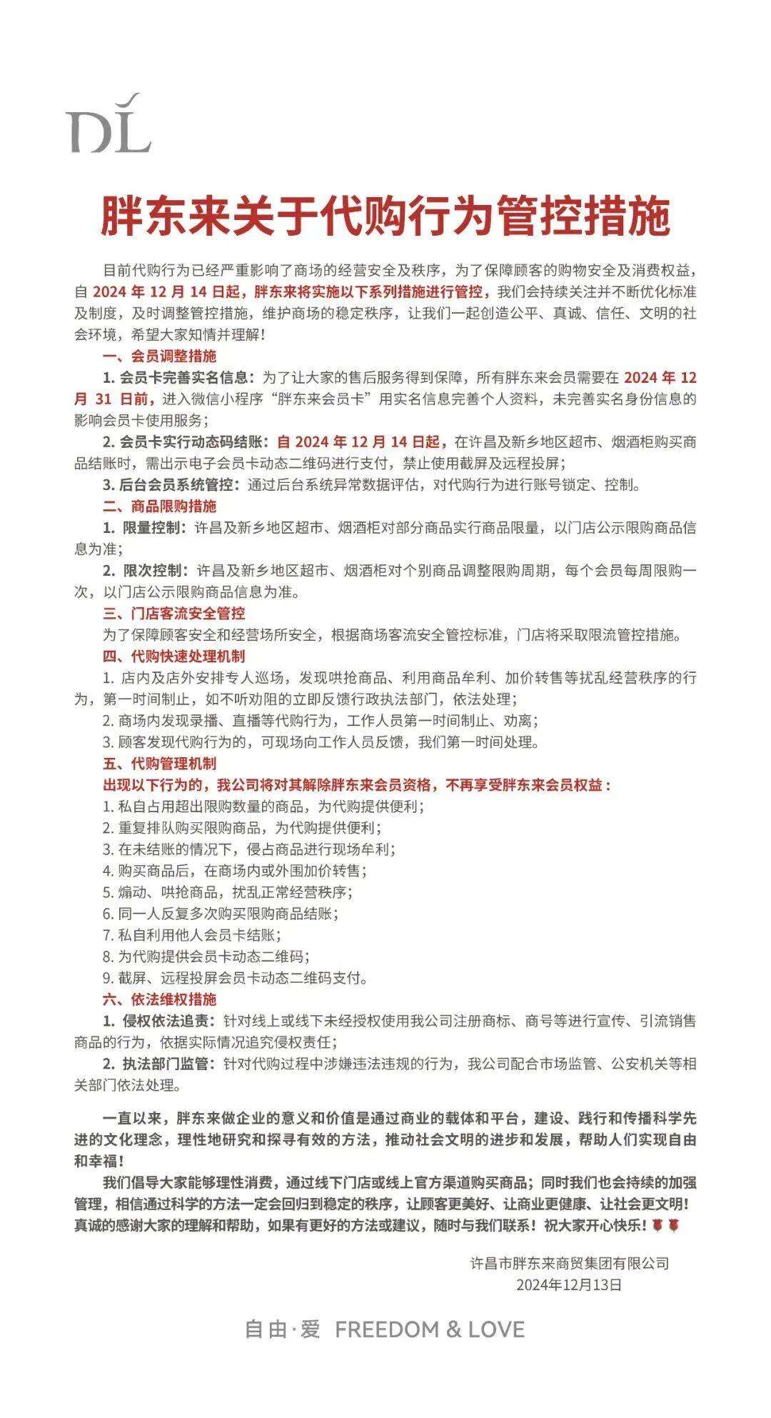
12月14日00:05,“胖东来商贸集团”微信公众号发布《胖东来关于代购行为管控措施》,明确提出实行会员实名制、部分商品限购等管控措施。
今起三天我省阳光在线,最高气温略有回升,预计明天多地最高气温将升至10℃以上,不过最低气温起伏不大,西部山区、东北部以及东部依旧是零下4℃左右,局部零下8℃。同时由于冷空气扩散,今天下午到明天中西部有西北风3到4级,阵风6级左右,一定要持续做好保暖。


在13日举行的媒体通气会上,中国足协副主席杨旭介绍了2025赛季中国足球职业联赛工作重点。他表示,职业联赛将进一步加大清理欠薪、欠款工作力度,同时完善青训梯队和后备人才建设,为青少年出国深造创造有利条件。

当地时间12月13日,在巴林举重世锦赛女子81公斤级比赛中,中国选手廖桂芳六次试举全部成功,包揽抓举、挺举和总成绩三枚金牌。
12月14日,世界羽联世界巡回赛总决赛,在女单半决赛中,王祉怡2比0击败韩国名将安洗莹,与韩悦会师决赛,国羽女单提前包揽冠亚军。

近日,艺考前十天被抱摔骨折一事引发关注。吉林一表演艺考生小文(化名)发文称,2023年11月7日,距省表演统考仅10天时,在哈尔滨某艺考培训机构被男同学董某某抱起摔倒在雪地里,致骶骨骨折,因此错过考试。小文表示与董某某认识时间不长,董则辩称双方是好朋友,当天打雪仗只是和她打闹,并非故意弄伤,没有恶意动作。
12月14日,小文告诉记者,自己现在复读,转学导演专业,但内心并未完全接受,一直都很喜欢幕前。她表示,当时和董某某也就认识了半年,自己将此事发布到网上,是想继续尝试维权,如若不能,也希望小董能认识到自己恶劣的行径。
你遇到过没轻没重的玩闹吗?

韩国国会14日下午表决通过针对总统尹锡悦的弹劾动议案。尹锡悦的总统职权立即停止,韩国总理韩德洙代行总统职权。
弹劾动议案将提交宪法法院审理,审理过程不超过180天。如果宪法法院裁决通过,尹锡悦将被立刻罢免总统职权,韩国需在60天内举行新一届总统选举;如果裁决不通过,尹锡悦将恢复总统职权。
尹锡悦表态:绝不放弃
刚遭弹劾的韩国总统尹锡悦14日就国会通过弹劾动议案作出回应称“绝不放弃”。
当地时间14日,韩国法院对国防部前防间谍司令吕寅兄签发拘捕令。

当地时间12月13日,美国前众议院议长南希·佩洛西在卢森堡出席一次官方活动时受伤,并被送往医院接受评估。
泰国总理佩通坦14日在社交媒体上证实,泰国达府13日晚发生一起爆炸事件,致3人死亡、39人受伤。

据叙利亚《祖国报》当地时间12月13日夜间报道,叙利亚首都大马士革以及位于哈马省迈斯亚夫的一处农业科学研究中心遭遇以色列空袭。




编辑:卜贝贝
统筹:曹杰
0