
8月15日,记者从省教育厅获悉,为深化职教高考改革,切实推动中等职业教育更好地适应经济社会发展需求,我省将调整普通高等学校对口招收中等职业学校毕业生(简称“对口招生”)的专业基础课和专业核心课考试科目。

职业教育专业课程建设是技能型人才培养的关键环节,2021年,教育部发布新版《职业教育专业目录》和专业简介,对职业教育专业进行了全面调整,新增、更名、合并和撤销了大批专业,更新了部分专业课程。2025年,教育部又印发了758项新修(制)订的职业教育专业教学标准,调整和增加了中高职专业基础课和专业核心课程。此次我省调整对口招生专业基础课和专业核心课考试科目,是进一步明确对口升学各专业大类的人才培养目标、课程设置和职业面向的重要举措,将发挥考试“指挥棒”作用,引导中等职业学校围绕升学考试科目的变化不断完善人才培养方案、丰富专业课程体系,进一步提升人才培养质量,逐步探索“文化素质+职业技能”考试办法。

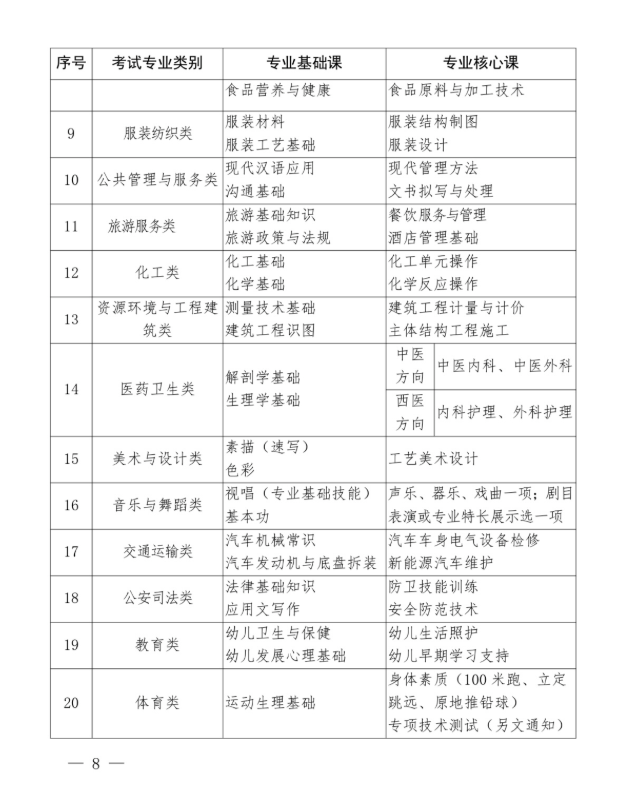
据悉,此次调整将遵循确保考试科目与国家标准全面衔接、服务地方经济发展、立足中职教育实际、适应未来发展趋势等原则,主动对接新技术、新产业、新业态发展需求,融入数字化、智能化、绿色化等现代产业元素,满足中高职教育衔接需求,构建贯通式人才培养体系。在调整内容方面,拟结合我省中职专业设置情况、往年招生报名情况及在校生规模,对20个考试专业类别、55门专业课课程内容进行修订。教育类公共基础课考试科目由原来的幼师语文、幼师数学调整为语文、英语、数学三科;考试总分值由原来的300分,调整为750分,其中公共基础课300分、专业基础课250分、专业核心课200分。其他专业大类公共必修课考试科目等均保持不变。
根据安排,调整的考试科目自2028年起在河南省对口招生考试中执行。其中,体育类专业核心课考试将根据体育专业人才选拔培养需求修订新的考试办法,与普通高考、专升本等体育类专业考试一并安排,具体办法由省教育考试院另文通知。新的考试办法未公布前,对口招生体育类专业核心课考试仍按现行办法执行。
记者 张竞昳
编辑:陶莎
统筹:陈静
0