

今天夜里:晴天间多云,偏西风3~4级,阵风5~6级
明天白天:晴天间多云,西北风4~5级,阵风7~8级,局地9级,伴有短时沙尘天气
明天夜里:晴天间多云,偏西风3~4级
气温:8℃~14℃
明日(7时~21时),郑州市机动车号牌最后一位阿拉伯数字为1和6的车辆限行。



河南的初冬也太甜啦!红彤彤的柿子、清甜多汁的甘蔗、带冰糖心的苹果、酸甜柑橘,每款都直击味蕾~南阳西峡、信阳、灵宝、淅川等地都是绝佳采摘地,11月到12月都能打卡,还能体验砍甘蔗、看古法制糖,搭配黄河、丹江水库美景超惬意!带上家人,约上朋友,去品尝那份“初冬限定”的甜蜜吧!

13年前的今天,中国第一代舰载战斗机歼-15成功在辽宁舰起降,“航母style”火遍全国。回顾“航母style”名场面,再看依然心潮澎湃!如今,人民海军进入三航母时代,劈波斩浪,“舰”指深蓝,壮我国威!未来,中国航母必将一路向前,走你!

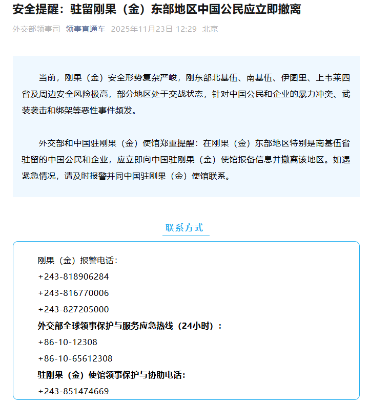
11月23日,中国外交部和驻刚果(金)使馆发布紧急安全提醒,要求驻留刚果(金)东部地区的中国公民立即撤离。
国内已建成首条大容量全固态电池产线并开展小批量测试生产。该电池采用干法工艺(负极制造工序“三合一”)和自主研发固态电解质,相比传统液态锂离子电池,能耗更低、效率更高,耐热性与安全性大幅提升,能量密度接近翻倍,可让新能源汽车续航突破1000公里。计划2026年小批量装车实验,2027—2030年逐步批量生产。
近期全国多地出现仿冒超市、网上商城的购物卡、试吃卡诈骗,卡片仿真度高,以“免费试吃试用、0费用0门槛”为诱饵,诱导市民扫码添加陌生客服,索要个人信息并下载陌生APP、加入“福利群”,后续再以小额福利获取信任,进而诱骗垫付资金做任务实施诈骗。警方提醒市民坚持“不扫码、不转账、不泄露”原则,可通过官方渠道核实卡片真伪,同时公布防范各类诈骗的十个“凡是”,遇骗需及时拨打110或96110求助。
抖音发布公告称,针对第十五届全运会期间少数用户无底线炒作运动员“CP”、拉踩攻击运动员及教练等违规行为,平台启动专项治理。近一个月已处置1.1万条违规视频、33.3万条违规评论,对144个违规账号采取限制评论权限、禁言、无限期封禁等梯度处罚,并公布部分处置案例。
今年4月拟破格提拔的舞蹈家黄豆豆,已有新消息。中国舞蹈家协会官网近日更新后显示,黄豆豆已任中国舞蹈家协会分党组成员。
2025年第二届“中国书法大厦杯”书法大奖中,延志超草书作品获评50万元特等奖,因网友质疑评委含其老师引发争议。11月22日,组委会以评委拉票改分为由取消其资格。延志超否认相关情况,称纸质改分符合规则,自己无辜,已提请申诉并将维权。

11月22日,涉毒艺人含笑(本名韩笑)因在短视频平台直播卖手串遭网友举报。他曾吸毒被拘,参演《狂飙》等剧,2023年身份曝光后剧组删除其片段并道歉。其账号近220万粉丝、已直播38场,平台称封杀劣迹艺人直播卖货,非封杀对象有违法记录并非完全不能从事相关互联网工作,后续将加强管理,法律专家建议通过法律刚性约束涉毒艺人复出。

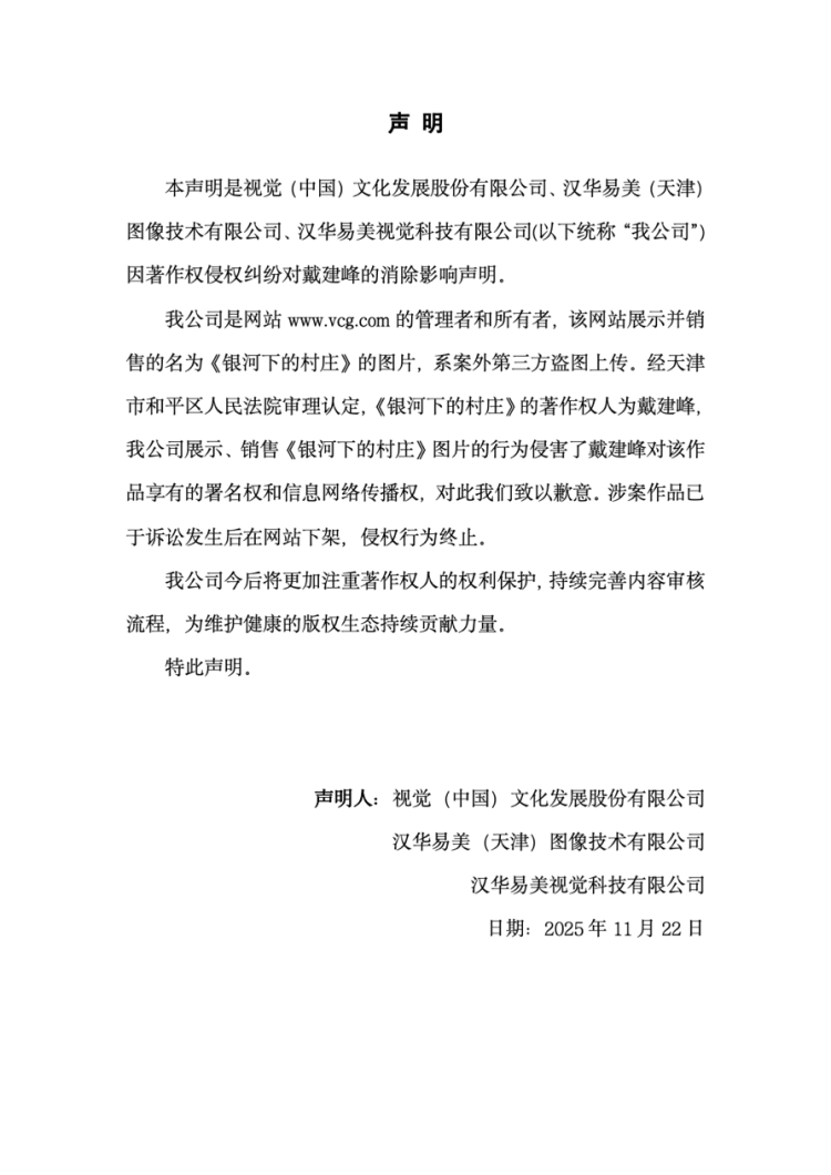
被判侵犯摄影师作品权益后,视觉中国22日公开致歉:涉案作品已下架!系第三方盗图上传,法院:刊载声明消除影响并赔偿1.5万元。

11月23日,@小米公司发言人发文澄清网传所谓“小米汽车工厂内电池产线起火”相关谣言:因调试操作失误,非电池存在设计缺陷等问题。

郑州市气象台2025年11月23日17时10分发布大风蓝色预警信号:预计24日05时至24日23时,郑州市主城区、航空港区、上街区所辖乡镇及街道有4到5级西北风,阵风7到8级,局地9级,并伴有短时沙尘天气。请注意防范大风天气带来的不利影响。
郑州市安全生产和防灾减灾救灾委员会办公室消息,受较强冷空气南下影响,预计24日和26日,我市将出现2次大风及降温过程,市安防委办公室提醒各区县(市)、各部门做好防范应对。提示明确各相关部门需落实防范责任,如加固搭建物、停止高空作业、管控交通与野外火源等,并要求严格执行值班值守制度;同时提醒市民密切关注预警、注意交通安全、防范高空坠物、做好防寒保暖及用气用电安全,减少不必要出行。
郑州地铁联合郑好办推出多重优惠福利。11月21日起至2025年底,“天天领券”活动可每日领取最高2元地铁优惠券,刷码乘车自动抵扣;“每日立减”福利即将上线,活动期间每日首单乘地铁自动减1元,每人限享10次。此外,11月4日~30日的乘车抽奖赢5000元手机、多次乘车奖励优惠券、每日16:00限时抢1~3元乘车券等经典活动仍在持续,用户可通过郑好办“郑好码”页面出行优惠入口参与。
有条件的幼儿园可招收2-3岁幼儿,预收费用周期最长不得超过3个月,当月婴幼儿在托时间为0天的不得收费……近日,省发展改革委、省卫生健康委、省教育厅联合印发《关于完善普惠托育服务收费管理政策的通知》,明确了普惠托育服务机构的范围、分类收费管理办法等内容,为河南普惠托育服务发展提供了详细指引。

11月20日,省行政审批政务信息管理局起草了《关于进一步规范和提升12345政务服务便民热线服务的通知(征求意见稿)》(以下简称《征求意见稿》),面向社会公开征求意见。
2026年河南高招艺考分7个大类,报考美术与设计类、音乐类、舞蹈类、书法类、表(导)演类、播音与主持类专业的考生,均须参加我省统一组织的艺术类专业省级统考,网上预约已经开始。除表(导)演类服装表演方向的个体测试实行现场考试外,其余类别(方向)均实行考评分离。详情>>>
河南省气象台2025年11月23日16时发布大风蓝色预警:受冷空气影响,预计11月24日02时至11月25日2时,全省西北风5级左右,阵风7级,其中安阳西部、新乡西部和南部、焦作、济源、三门峡、洛阳、郑州、开封西部、平顶山、许昌、漯河、周口北部、南阳西部和北部、驻马店北部部分县(市、区)阵风8到9级,局地10到11级。淮河以北伴有扬沙或浮尘。
据河南气象,冷空气将于今夜抵达河南,今明两天全省将刮5级左右西北风,阵风7级,中西部阵风可达9~10级,大风时段伴有扬沙或浮尘;25日早晨全省大部最低气温降幅6~8℃,局部10℃,将现寒潮,最低气温跌至冰点以下,最高气温降至10℃出头。

22日,21岁奥运冠军张家齐发布视频《下半场,开启新副本》,宣布告别跳水赛场。
11月23日,“最快女护士”张水华在江苏常州举办的中国马拉松精英排名赛中,以2小时30分38秒全马成绩打破赛会纪录,刷新个人最好成绩,获得女子组冠军。

11月22日,从中超门将转型为短剧演员的王年将成,在拍戏时疑遭对手演员真打导致眼部受伤,伤口约1厘米并缝合3针。23日,王年将成发文报平安并晒出受伤照片,涉事剧组发布致歉声明,称已中断拍摄、陪同就医并承担全部相关费用。其经纪团队表示损失较大,将追究责任。

22日,2026年亚足联U17亚洲杯预选赛在重庆开赛,比赛首日中国队4:0大胜巴林队,赢得“开门红”。

近日,多名网友发文称,蕉内官方小程序突然出现大幅折扣,不少原价数百元的商品低至22元,可当消费者下单后,却被告知低价是系统异常导致的,订单无法发货。11月22日下午,蕉内小程序官方客服告诉记者,此前的低价并非官方活动,而是价格异常,异常订单不发货。
对此,你怎么看?

在日本首相高市早苗的社交媒体X账号下,其近期发布的帖文引发大量日本网民强烈批评。从外交、经济到社会民生政策,民众表达对高市的不满与不信任,要求其撤回涉台错误言论、辞去首相职务的呼声不断高涨。
美国华盛顿州卫生部门说,该州一名确认感染H5N5型禽流感病毒接受治疗的居民于21日死亡。据美国媒体报道,这是全球首例人感染该H5亚型禽流感病毒死亡病例。
正在南非约翰内斯堡参加二十国集团领导人峰会的德国总理默茨22日表示,结束乌克兰危机必须得到乌克兰及其欧洲伙伴的同意,“不能由大国越过当事国擅自决定”。
俄罗斯外交部副部长谢尔盖·里亚布科夫接受俄罗斯媒体采访时表示,俄罗斯总统普京和美国总统特朗普再次举行会晤一事仍在议程中,俄方需要确保新的会晤“有意义”。
以色列军队22日在加沙地带多地打死多名越过“黄线”的武装人员,并以巴勒斯坦伊斯兰抵抗运动(哈马斯)违反停火协议为由发动多次空袭。
萨那消息:也门胡塞武装控制区一家法院22日以“为外国从事间谍活动”罪名,判处18名也门人死刑。国际社会承认的也门政府谴责这一判决。



编辑:张丹娅
统筹:邓红超
0