

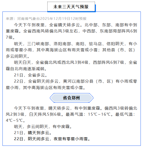
今天夜里到明天:多云间阴天
偏北风转偏东风:2~3级
气温:4℃~12℃
明日,郑州市机动车不限行。



2026考研初试将于12月20日至21日开考,那些背到滚瓜烂熟的知识点,那些刷到麻木的真题,都是你上岸的铺路石。放平心态,奔赴考场,愿你落笔生花,一战成“硕”!


由国家语言资源监测与研究中心、商务印书馆、新华网联合主办的“汉语盘点2025”活动,12月19日在京揭晓2025“年度字词”。经网友推荐、语料库大数据提取和专家评议,2025年度国内字为“韧”,年度国内词为“深度求索(DeepSeek)”。
近日市场监管总局修改《禁止垄断协议规定》,明确不予禁止的纵向垄断协议需符合的市场份额标准和其他条件,将于2026年2月1日起施行。据介绍,根据反垄断法规定,对市场份额低于一定标准并符合相关条件的经营者,对其达成的纵向垄断协议不予禁止。
近期,国家网信办会同中国证监会深入整治涉资本市场网上不实信息,依法处置一批炮制谣言、非法荐股的账号。现将部分典型案例通报如下:


自2026年1月1日起,山西省、青海省实施境外旅客购物离境退税政策。

12月6日,宁夏同心县第二中学七年级学生李佳婷途经豫海湖时,遇4岁男童冰面落水,她用塑料管匍匐施救时不慎落水,后被群众救起,男童也被消防人员救出。李佳婷隐瞒实情后被家人知晓,12月18日,其行为被警方确认为见义勇为,此前她已获县府慰问金、医院终身免费体检等表彰。
12月19日,字节跳动发布面向全球员工的内部邮件,宣布继续加大人才投入,提高薪酬竞争力、提升期权激励力度。具体包括四大措施:增加奖金(含绩效期权)投入,2025全年绩效评估周期相比上个周期提升35%;大幅增加调薪投入,较上个周期提升1.5倍;提高所有职级薪酬总包的下限(起薪)和上限(天花板)。该公司表示,此举系为确保员工薪酬竞争力和激励回报在全球各个市场都“领先于头部水平”。
据中央纪委国家监委驻教育部纪检监察组、河南省纪委监委消息:中央戏剧学院党委副书记、院长郝戎涉嫌严重违纪违法,主动投案,目前正接受中央纪委国家监委驻教育部纪检监察组纪律审查和河南省许昌市监委监察调查。
近日,“iPhone 存储空间用完就坏”话题引发关注,不少用户反馈手机存储耗尽后出现意外关机、刷机显1110错误,还伴有读写速度骤降、卡顿等问题。12月19日苹果客服回应,存储耗尽是否死机难预测,但会致系统卡顿,需至少1GB存储保障流畅,不足时建议删软件;手机不主动提醒清理存储,需用户自行查看卸载闲置APP,还称存储不足或影响电池健康,电池最大容量低于80%且高频使用、日充电超两次可考虑更换。

12月19日,天津警方通报“一医院女护士站更衣被偷拍”:刘某某(男,23岁,该医院护士)已被抓获。

12月19日,广西忻城警方通报“某小区发生一起持刀伤人案件”:造成3死1伤,郭某某(男,35岁)已被公安机关控制,伤者已送医救治。

郑州新增272套抓拍设备,重点抓拍“电动自行车驾驶人和乘坐人员不按规定佩戴安全头盔”“电动自行车违法载人”“电动自行车违反交通信号指示”“行人违反交通信号”等行为。“电动自行车违法治理系统”是基于部署在非机动车道的技术监控设备,该系统能够自动识别违法行为,固定违法证据、关联违法行为人,并通过“河南交警”官方平台,自动向当事人推送违法行为告知及处理指引短信。抓拍设备12月26日起投入使用。点位公布↓


12月19日,河南省教育厅发布拟申报本科学校公示。根据相关法律法规及考察情况,拟以中原工学院为基础设立河南电子科技大学、以郑州航空工业管理学院为基础设立郑州航空航天大学、以郑州铁路职业技术学院为基础设立郑州铁路职业技术大学,同时将河南大学濮阳工学院申报的校名“濮阳工学院”变更为“河南能源化工学院”。公示期7日。
1月至11月,郑州市外贸进出口累计完成5839.3亿元,总量占全省的69.5%,同比增长16.2%。更令人欣喜的是,郑州市外贸进出口规模已超去年全年,增速高于全国12.6个百分点。

12月18日,第十四届河南省开发区创新生态大会上,“中原博士服务开发区计划”正式启动。该计划由多单位联合发起,依托已集聚1.2万余名实名认证博士、覆盖23个重点产业领域的“中原博士智库”,为开发区企业提供技术咨询、成果转化等服务,构建“人才+技术+资本+场景”服务生态,助力破解产业瓶颈,推动产学研用协同创新,为河南高质量发展注入动力。
近日,河南省正式公布《河南省保守国家秘密管理办法》,自2026年2月1日起施行。《办法》对机关单位使用智能终端和互联网应用作出明确约束,明确不得:将智能终端产品带入保密要害部位;在涉密办公场所和使用涉密信息设备的场所使用智能终端产品进行视频通话、录音、录像、拍照等;违反有关规定使用即时通信工具、图文识别应用程序、网络社交媒体和互联网存储服务等存储、处理、传输国家秘密。
近日,河南印发《河南省支持微短剧产业高质量发展若干政策措施》,推出15条“真金白银”举措。政策涵盖内容创作、产业链完善、配套服务等方面,对优秀剧本、剧目制作、传播及出海给予最高30万至100万元不等奖励,对相关产业项目和平台最高奖励300万元。同时优化审查服务,提供“一站式”支持,鼓励盘活闲置资源打造产业集聚区。河南2024年备案微短剧超5000部,政策将推动产业从“量”到“质”突破,打造全国产业高地。

12月19日,河南发布《关于2026年元旦放假安排的通知》:1月1日(周四)至3日(周六)放假调休,共3天。1月4日(周日)上班。
商丘市政协原副主席、市卫健委原主任张树仁涉嫌严重违纪违法,主动投案,目前正接受河南省纪委监委纪律审查和监察调查。

12月10日,河南小伙刘小超在伦敦开起了英国首家胡辣汤专营店,一碗黄河岸边的地道豫味就此在泰晤士河畔落地生香。为保正宗,他从国内空运关键食材,坚守传统熬制工艺。小店开业即火爆,吸引众多华人和外国食客,外国客人称赞不已。这家店不仅慰藉了海外游子乡愁,更成为中原文化交流的窗口。
今天,河南本轮回暖浪潮达到近期高点,大部地区的最高气温超过15℃。不过今天新一轮冷空气将进场,明后天最高气温将较前期下降6℃~8℃。明天,我省西南部、南部有小雨或零星小雨,其中高海拔山区有雨夹雪或小雪。西部阵风6~7级。



国际职业足球运动员联合会(FIFPRO)近日公布的一份调查显示,多数女足球员的年薪低于2万美元(1美元约合7.04元人民币),踢球收入不足以让她们养家糊口。
今年网球中国赛季9站巡回赛票房总收入达2.5亿元,累计营收超过10亿元,带动餐饮、住宿、文旅等消费总额突破160亿元。
据网络平台数据,截至12月18日22时45分,2025年贺岁档档期(11月28日~12月31日)电影总票房破40亿元。《疯狂动物城2》《得闲谨制》《阿凡达3》分列档期前三位。

近日,河北石家庄桥西区税务局因大厅凳子设计被网友吐槽形似“刑具”,引发热议。有网友经过查询后发现,同类商品从400多元到1500多元不等,质疑单位采购预算的合理性。石家庄市桥西区税务局工作人员回应称,涉事竹凳系早年定做采购,已使用数年,初衷是方便长时间等待的群众,称其有设计感且反馈坐着舒服,后续会更换部分普通凳子供选择;凳子仅放于办事窗口区域、数量有限,通过正规集中采购程序购入,经审批审核,价格比市场售价便宜,但具体金额不详。
对此,你怎么看?

美国总统特朗普18日签署行政令,要求采取加大研发和吸引私营部门投资等举措,确保美国的“太空优势”。行政令说,通过阿耳忒弥斯计划,在2028年前使美国人重返月球;到2030年建立“永久性月球前哨站的初步要素”,并为下一步火星探索奠定基础。行政令称,要实现近期利用太空核能,措施包括在月球和太空轨道上部署核反应堆,在2030年前发射月球表面反应堆。行政令还说,要有识别和应对美国太空利益面临威胁的能力,包括在太空中部署核武器等。
澳大利亚总理阿尔巴尼斯19日宣布政府枪支回购计划,这将是1996年相关计划实施以来规模最大的一次。
俄罗斯外交部发言人扎哈罗娃18日表示,俄方始终关注日方加速重新军国主义化的危险性,其国防开支急剧增长,欲突破“和平宪法”约束,这种不负责任的政策威胁东北亚乃至整个亚太地区安全。
欧洲理事会主席科斯塔19日说,欧盟领导人已批准2026至2027年度向乌克兰提供900亿欧元支援的决议。
日本央行19日在结束为期两天的货币政策会议后决定,将政策利率从0.5%上调至0.75%水平。日本政策利率由此达到30年来最高水平。
美国《科学》杂志18日公布其评选的2025年度十大科学突破,“全球可再生能源增长势不可当”获评年度头号突破。该杂志认为,2025年全球可再生能源在多个领域超过传统能源,这一重大转型主要由中国引领。

近日,蜜雪冰城官宣美国首店开业。有网友在社交媒体上晒出美国蜜雪冰城价目表:冰淇淋1.19美元(约合8.4元),柠檬水1.99美元(约合14元),珍珠奶茶根据杯型不同,定价分别为3.99美元(约合28元)和4.99美元(约合35元)。饭团外卖APP显示,美国版蜜雪冰城共有两个套餐,都是两杯奶茶/果茶,外加一个冰激凌,售价3.99美元(约合28元人民币),有8种甜度可选,从不另外加糖到200%糖。12月19日至21日,消费者可到线下核销领取,支持微信、支付宝支付。




编辑:张丹娅
统筹:卜贝贝
0