
花费不足200元,就能买上一款外形方正可爱、闪闪发光的戒指,还有大品牌背书,你会心动不?
2025年12月,胖东来一款外形方正的戒指凭借“1克拉钻戒平替”的标签在社交平台掀起刷屏式热潮,被网友亲切称为“小方糖戒指”。这款售价169元起的饰品,因亮眼外观与高性价比迅速走红,线下门店出现抢购热潮,线上也催生大量代购,相关话题多次登上热搜。

据了解,“小方糖戒指”并非单一款型,涵盖多个系列,售价区间在168元至259元之间,其中169元与189元两款最受网友关注。值得注意的是,该戒指并非真正意义上的钻戒,其鉴定证书显示材质为“莫桑石”,品名为“925银合成碳硅石戒指”。
随着热度攀升,在淘宝、抖音等平台,代购市场迅速兴起。

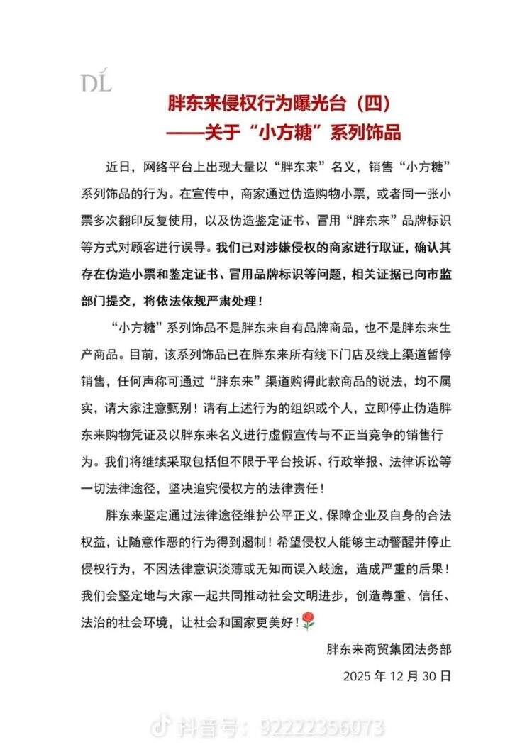
2025年12月30日,胖东来商贸集团法务部发布“侵权行为曝光台(四)”,针对“小方糖”系列饰品的冒名销售行为正式打假。声明指出,网络平台上出现大量以“胖东来”名义销售该系列饰品的行为,部分商家通过伪造购物小票、反复翻印使用同一张小票、伪造鉴定证书、冒用“胖东来”品牌标识等方式误导消费者。
胖东来方面明确表示,“小方糖”系列饰品既非自有品牌商品,也非其生产商品,目前所有线下门店及线上渠道均已暂停销售,任何声称可通过“胖东来”渠道购得此款商品的说法均不属实,提醒消费者注意甄别。
胖东来一纸声明后,打着胖东来代购旗号的“小方糖”销售并未停止。记者在淘宝、抖音等平台搜索发现,依然有众多的卖家以年货开门红、胖东来爆闪小方糖等字眼推销该款戒指,并附带胖东来字样的小票证书,价格从几十元到200多元不等,淘宝销量最高的一家已经售出1000多个。
在抖音平台,不少标注“许昌超市代购”的商家依然再售小方糖戒指,一卖家号称该款戒指虽然已经在胖东来下架,但是前期囤货较多,依然是胖东来的产品、值得信任。
除号称“胖东来小方糖”戒指外,不少珠宝品牌也推出了莫桑钻的方糖戒指,价位也很亲民,喜欢平替的朋友可去官方正规渠道购买。
记者 张华
编辑:刘潇潇
统筹:陈静
0