

明天:晴天间多云
偏南风2~3级转偏西风3级,阵风5级
气温:-2℃~11℃



一张车票承载着归家的期盼,明天可购春节假期首日票(2月15日)、2月9日开售返程票。铁路的误购退票、老年订票等暖心服务,都在为团圆铺路,愿你顺利购票,带着思念奔赴家的温暖~

(点击查看大图)



1月31日12时01分,我国在酒泉卫星发射中心使用长征二号丙运载火箭成功将阿尔及利亚遥感三号卫星B星发射升空,卫星顺利进入预定轨道,发射任务取得圆满成功。
1月31日,最高检发布数据显示,2025年1月至11月,全国检察机关共批准逮捕拐卖妇女犯罪400余人、起诉近千人,该类犯罪整体呈下降态势。

应急管理部党委书记、部长王祥喜涉嫌严重违纪违法,目前正接受中央纪委国家监委纪律审查和监察调查。
1月31日,北京市启动互联网诊疗首诊服务试点,首批试点在北京儿童医院和首都儿童医学中心的3个儿科亚专业(生长发育、营养、皮肤疾病三个专业)开展,可为首诊患者提供线上预问诊、线上诊疗、药品配送等服务。试点时间为一年。

1月31日,香港警方公布5800万日元劫案最新进展:已拘捕6人,包括3名日本人,其中1名为被打劫后主动报案人之一;不排除还会有人被捕。
云南临沧市公安局临翔分局原副局长梅某,为走私、赌场等提供庇护、通风报信,并入股色情场所参与分红,收受贿赂174万元,一审获刑6年并处罚金30万元。

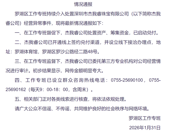
1月31日,深圳市罗湖区工作专班再通报“杰我睿”经营异常事件:公司处置资产、筹集资金,已启动兑付,三方机构审计显示网传金额明显夸大。
库迪宣布取消全场9.9元咖啡活动,将开启特价专区,部分产品仍然延续9.9元不限量。肯德基、麦当劳、瑞幸、奈雪的茶此前已经涨价。
领队通过微信组织违规穿越秦岭活动,向每人收取费用899元。1月31日,西安警方通报:2名穿越者被处以警告,领队姚某辉被行拘3日。
宁夏平罗一男子与朋友合买彩票中奖500万余元,隐瞒妻子偷偷将钱转移给父母并离婚,法院:侵害夫妻共同财产权,应依法认定为无效,判决返还妻子相应财产。

郑州市气象台2026年1月31日17时55分继续发布大雾黄色预警信号:预计今天夜里到明天上午,郑州市主城区、航空港区、上街区所辖乡镇及街道将出现能见度小于500米的雾,局地能见度小于200米。请注意防范低能见度对交通造成的不利影响。
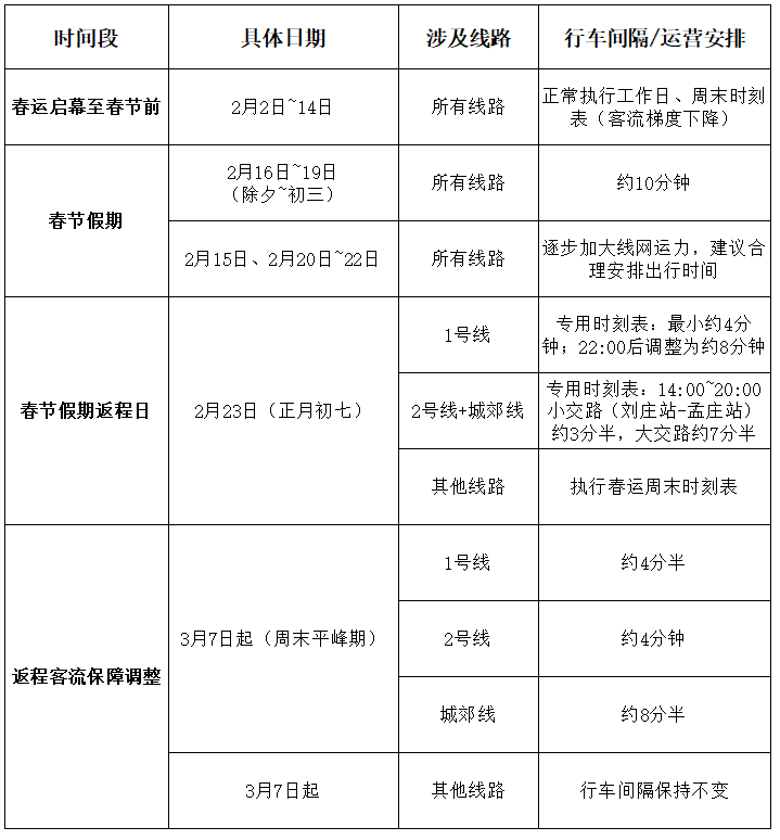
为做好今年春运工作,郑州地铁提前制定春运运营保障方案,围绕行车组织优化、客运服务提升、设备稳定运行等方面,用心绘制“平安、便捷、温馨”的春运画卷↓

根据郑州市郑东新区城市管理工作的安排,自2月1日起实施郑东新区排水防涝积水点整治建设项目商都路(东三环—贾陈街)雨水工程,需对商都路(东三环—圃田西路)、汉风路(博学路—贾陈街)道路采取封闭施工,计划工期150天。


1月28日,郑州职业技术学院西校区项目奠基仪式在荥阳市举行。该校区项目占地千余亩,总投资约21.20亿,一期工程总建筑面积近30万平方米,预计将于2027年6月交付使用,建成后可满足1万学生的就学需求。
近日,省政府办公厅印发《河南省自然灾害调查评估暂行办法》,对全省自然灾害调查评估的适用范围、组织方式、工作程序等作出系统规范,进一步提升河南自然灾害应对和防范能力水平,切实维护人民群众生命财产安全和社会稳定。
据信阳市纪委监委消息:潢川县委常委、副县长李庆松涉嫌严重违纪违法,主动投案,目前正接受信阳市纪委监委纪律审查和监察调查。

1月31日,“梅姨案”被拐孩子申聪的父亲申军良透露,儿子申聪将于2月9日(农历腊月二十二)在河南周口老家举办婚礼。孙海洋、杨妞花等寻亲人士也将到场,共同见证这一幸福时刻。

近日,河南1岁男童在爷爷奶奶做饭时,独自去喂兔子被其咬断一节手指,家长将兔子开膛破肚找断指,结果在兔笼子的角落找到了。目前,经过及时救治,宝宝断掉的手指已顺利成活。
预计今夜到明晨,河南北部、中东部、南部局部仍将有雾。同时,由于华北中南部和黄淮地区静稳天气建立并维持,预计31日至2月4日,河南霾天气逐渐发展,全省大部有轻到中度霾,北部、中西部局部有重度霾。5日至6日,受冷空气影响,全省霾天气自北向南减弱消散。
暖意回归!今天起,河南将进入升温通道。预计明天多地最高气温将升至10℃以上,2日至3日最高气温略有波动。4日,全省大部地区最高气温超15℃,中午前后暖如初春。



1月31日,2026澳网女双决赛,张帅/梅尔滕斯组合7-6(4)、6-4,总比分2-0战胜达尼丽娜/克鲁尼奇夺得冠军。时隔7年再战澳网决赛,37岁的张帅夺得个人大满贯双打第3冠。

2026年米兰-科尔蒂纳冬奥会开幕倒计时一周之际,米兰冬奥村30日正式启用,迎接来自世界各地的运动员和代表团官员。

近期,大米先生创始人李红在访谈中谈到穷鬼套餐,她表示,“这些都是自己给自己的限制。什么叫穷鬼套餐?我从来就觉得,这就是个负面词。你就是要让大家吃得体面。他自己玩梗是可以的,但是我们是不能用这样的态度去做这样的事的。顾客到我们这里来吃个20块钱,也要很体面,让他们能够在这吃饭有尊严。”
对此,你怎么看?

据日本共同社1月31日报道,日本警方27日在茨城县筑波市一处山林发现一具中国籍女性遗体:死者现年54岁,遗体右侧肋骨骨折,颈部皮肤存在损伤痕迹,存在他杀可能。
当地时间1月30日,联合国秘书长古特雷斯警告称,由于未缴会费不断累积,联合国的资金可能在7月前耗尽,这个全球机构正面临“迫在眉睫的财政崩溃”。
据美国国防部下属机构防务安全合作局30日发表的声明,美国务院已批准一项总额达66.7亿美元的对以色列大规模军售方案,其中包括30架“阿帕奇”攻击直升机和3250辆联合轻型战术车。
美国批准对沙特90亿美元军售计划
据美国国防部下属机构防务安全合作局30日发表的声明,美国务院已批准一项对沙特阿拉伯的军售方案,其中包括730枚“爱国者”导弹及其相关设备,总价值达到90亿美元。
委内瑞拉代总统德尔西·罗德里格斯30日说,委内瑞拉政府将向委立法机构提交一份法案草案,计划开启对政治犯实行大赦。
乌克兰总统泽连斯基30日在晚间视频讲话中说,按照美方说法,俄军暂停袭击乌能源基础设施一周,这一“能源停火”已从当晚开始实施。但乌方发现,俄军正在将空袭重点转向乌方后勤设施。
加拿大财政部长商鹏飞1月30日说,加拿大将在未来数月与国际伙伴密切合作,推进设立一家国防银行,以期为维护集体安全筹集资金。



编辑:李怡萍
统筹:卜贝贝
0