
今天夜里:多云
明天:晴天到多云
西南风:2~3级
气温:-2℃~14℃
明日,郑州市机动车不限行。



除夕的烟火,点亮了旧岁的尾声,新的一年,愿你眼中有光,脚下有路,所有的奔赴,都有回响。

2026年春运自2月2日开始,到今天第15天,已过半月。数据显示,春运半月来,预计全社会跨区域人员流动量累计350934.2万人次,日均23395.6万人次,比2025年同期增长4%。

马年春节来临之际,中央广播电视总台《2026年春节联欢晚会》节目单正式发布。
新春佳节将至,神舟二十一号航天员乘组贴春联、写福字,把中国人的太空家园装扮得红红火火,并以“宇宙级”浪漫遥祝祖国兴盛、人民安康。这是中国空间站全面建成后迎来的第四个春节。
很多人发现,今年的除夕不是年三十,而是腊月二十九。今年除夕为啥不是年三十?一图科普↓↓


2月16日,腾讯张军发文回应金色朋友圈怎么弄:在元宝里制作“拜年朋友圈”并发表,这样就可以触发。给别人的金色朋友圈点赞,还有机会掉落红包。此外,微信15日还宣布拜年新玩法:春节期间可用自己的声音AI制作拜年歌。

腾讯元宝APP除夕加码春节红包活动,追加100张万元现金小马卡,首批100张已发完。新卡于16日16时起每小时陆续发放,抽中者2月17日可提现至微信零钱。同时,元宝APP上线“拜年朋友圈”,用户更新至2.57.0及以上版本即可生成海报并一键发布至微信,在金色拜年朋友圈点赞互动有机会获得彩蛋红包。
除夕迎来烟花爆竹燃放高峰,重要提醒!务必高度警惕,严防事故发生。烟花爆竹各环节安全如何抓?↓↓↓








中国铁路15日辟谣春运绿皮车严重超员视频,大部分为历史画面拼凑翻炒、部分系AI生成的不实信息。

春节临近,多地二手、社交平台出现租对象返乡的服务,除夕报价各地不同,深圳达3000元/天,该服务需换关键词搜索,平台也给出安全提醒。律师紧急提醒:此行为协议不受法律保护。
2月15日,李亚鹏晒视频称83岁母亲接自己回家,他笑着说“家有老人是个宝啊”,表示过年了跟老街坊聚了聚,小酌两杯,83岁的妈妈来接他回家。


2月15日7时至16日7时,河南迎来蛇年最后一场雨雪,驻马店降雪和积雪量全省最大,16日下午雨雪收尾。河南马年春节将迎大回暖,初四至初五多地最高温超20℃,但昼夜温差大,且今明两天河南有霾、西部南部易起雾,需注意出行和穿衣。

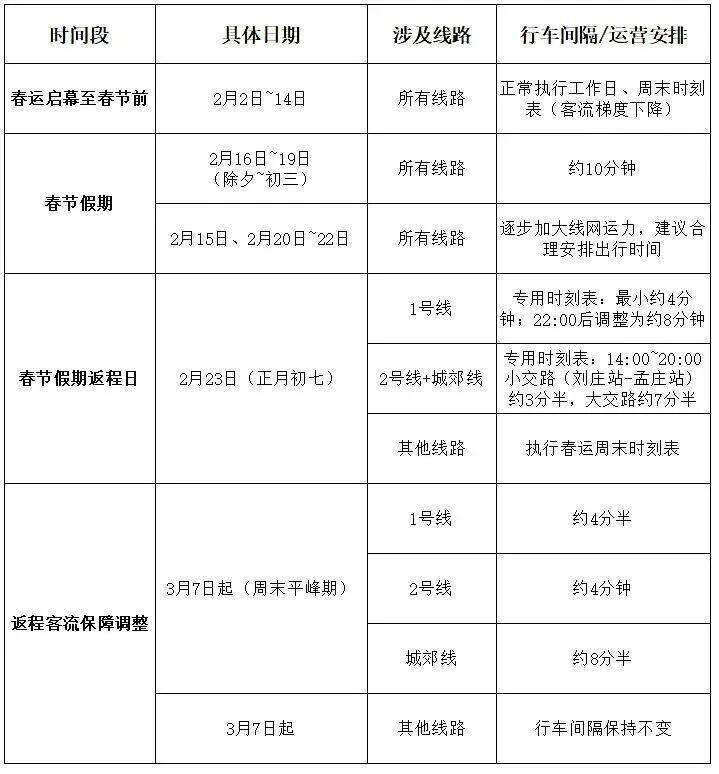
春节假期(2月15日至22日),受春节假期客流变化等因素影响,2月16日至19日(除夕至初三),地铁各线路行车间隔约10分钟;2月15日、2月20日至22日,地铁各线路逐步加大线网运力资源,请市民乘客合理安排出行时间。
2月14日晚上,夜色降临,郑州城南路的灯笼和花灯陆续点亮,古老的商都城墙下,年味正浓。
河南省获嘉县14日发布烟花爆竹禁燃禁放公告:全域内全时段禁止生产、销售、储存、运输、燃放烟花爆竹。

2月14日,央视公布2026年春晚部分节目单,王菲将演唱歌曲《你我经历的一刻》。该曲原名《百年长河不过是你和我在经历着的一刻》,由复古流行乐队ZaZaZsu创作,主唱马懿作词,程锦远作曲。乐队透露,王菲被这首歌深深打动,并表示歌词一个字都不需要改。

据网络平台数据,2026年春节档档期总票房破5亿元,《飞驰人生3》《惊蛰无声》《镖人:风起大漠》分列2026年春节档票房榜前三。

国家版权局近日公布2026年度第三批重点作品版权保护预警名单,《飞驰人生3》《惊蛰无声》《镖人:风起大漠》《熊猫计划之部落奇遇记》《星河入梦》《熊出没·年年有熊》《夜王》等7部院线电影上榜。

近期,社交平台掀起饲养矮马当宠物的热潮,身高不足一米、外形憨萌的矮马因神似“小马宝莉”走红,成为网红宠物,吸引不少人购买。电商平台上售卖矮马的商家众多,主要集中在山东济宁、菏泽等地,销量同比大幅上涨,有商家称单日可售二三十匹。矮马分国产与进口两类,价格差异明显:国产矮马约5000元至1万元,进口设特兰矮马则在2万至5万多元,整体售价区间为5000元至5万多元。商家多通过货车、面包车运输,可单独或拼车配送,运费按距离计算。
你觉得买匹矮马当宠物靠谱吗?

当中国人返乡团圆、共叙亲情时,海外“China Travel”(中国游)也迎来“新春版”。最新数据显示,外国游客春节来华机票预订量较往年同期暴增。“去中国过春节”成为感受中国文化的时髦新风尚。
据朝中社16日报道,为颂扬海外作战阵亡军人的功勋并供其遗属入住的新星大街竣工典礼于15日在首都平壤和盛地区举行。朝鲜劳动党总书记、国务委员长金正恩出席活动,并向全体海外作战部队官兵表示问候。
由于美国国会两党围绕移民执法行动改革议题僵持不下,截至15日国土安全部“停摆”仍无结束迹象。美国航空和酒店服务业相关组织及媒体警告,这或影响航空出行,民众数月前因联邦政府“停摆”所遭遇的“出行噩梦”可能重演。
据伊朗外交部15日发布的声明,伊朗外长阿拉格齐当晚率领伊方外交和技术代表团前往瑞士日内瓦,将与美方就核问题举行第二轮间接谈判。
以色列总理内塔尼亚胡15日重申,美国与伊朗若达成协议,必须解决以方关切,包括把所有浓缩铀转移出伊朗、确保伊朗不再具备铀浓缩能力等。



编辑:张丹娅
统筹:卜贝贝
0