

今天夜里:晴天间多云,明天:多云转阴天
东南风:2~3级
气温:13℃~24℃



又到周末啦~郑州周边自驾一日游攻略来啦!牟山湿地公园免费看夕阳、鹰嘴山打卡彩虹公路与黄河美景、神垕古镇逛古街品钧瓷小吃,王府竹海赏瀑布、宝泉看悬崖花海,车程1~3小时,一天往返刚刚好,轻松解锁春日好风光!


据中国载人航天工程办公室消息,截至2026年4月9日晚,执行嫦娥七号任务的探测器已通过空陆联运方式全部安全运抵中国文昌航天发射场。后续将按计划进行发射前各项测试准备工作。

4月10日,经国务院同意,中国证监会发布《关于深化创业板改革 更好服务新质生产力发展的意见》,增设创业板第四套上市标准,为新兴产业和未来产业领域优质创新创业企业提供更好金融服务。
近日,国家发展改革委会同财政部,及时向地方下达了今年第二批625亿元超长期特别国债资金,支持地方继续平稳有序实施消费品以旧换新政策。
我国启动“人工智能+教育”行动计划,人工智能将纳入教师资格考试和认证内容。

4月10日20时,近期火爆的张雪机车将拍卖WSBK夺冠车53号复刻版。10日中午,张雪机车发视频表示,封顶500万元,参与者出价100万以上后一直点加价,先触达500万者得,有一定运气成分,收入捐给嫣然天使基金。
4月10日,针对市场有关“特斯拉正在开发一款全新、更小、更便宜的电动SUV”的消息,特斯拉中国明确回应:此为谣言。
日前,小米举办2026价值观大会,小米食堂在大会上发布新品“小米”冰淇淋。小米冰淇淋有标准版、pro版、Max版,分别售价为5.99元、6.99元、8.99元。10日,雷军发文回应:估计今天小米同学们都在食堂抢购“小米”冰激凌,我太忙了,还没来得及买。

4月10日,辽阳市弓长岭区人民政府通报“填埋奔驰车祭祀”:当事人金某因封建迷信违法违规填埋车辆,正严肃依法依规处理。经批评教育,金某积极配合整改。

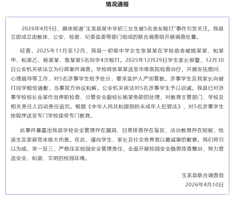
4月10日,云南玉龙通报“初三女生被5名舍友殴打4次”:对5名涉事学生给予处分,当事双方协议和解,对涉事学校校长作出停职检查。
4月10日,浙江警方通报“保时捷逆行车主当交警面言语威胁他人”:车主吴某某驾车在道路逆向行驶,并对对向车主胡某某进行言语威胁。目前,吴某某被处以罚款200元,记3分,并依法处以行政拘留。

4月10日,郑州市住房保障和房地产管理局发布《关于进一步稳定房地产市场的通知》。详情>>>










今年,郑州市中招体育考试在2026年5月30日之前进行完毕,郑州市内十区中招体育考试时间从2026年4月16日开始。

天眼查APP显示,近日,郑州山姆商业零售有限公司成立,法定代表人为郑硕怀,注册资本2071.5万元人民币,经营范围包括食品销售、食品互联网销售、日用百货销售等,由山姆(上海)投资有限公司全资持股。
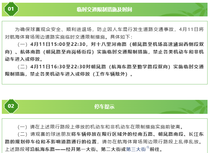
2026怡宝中国足球超级联赛(河南赛区)河南俱乐部VS山东泰山的比赛,将于4月11日(本周六)19:35在郑州航海体育场举行,郑州交警发布出行提示:

4月9日,“2025河南考古新发现论坛”在郑州举行。在19个汇报项目中,最终推选鲁山仙人洞遗址、新郑裴李岗遗址、登封王城岗遗址,荥阳南城遗址、郑州商城遗址、安阳殷墟王陵遗址、隋唐洛阳城正平坊遗址、巩义北宋皇陵献殿与下宫建筑遗址、洛阳北宋李柬之家族墓、开封明代河南省按察司遗址10个考古项目为“2025年度河南省十大考古新发现”。
近日,河南省委、省政府印发《关于深化新时代养老服务改革发展的实施意见》,提出20条具体措施,全力优化基本养老服务供给,加快完善养老服务网络,健全分级分类、普惠可及、覆盖城乡、持续发展的养老服务体系。
河南将于7月1日启动新就业形态人员职业伤害保障试点,覆盖滴滴、美团、货拉拉等12家平台,面向网约车司机、外卖骑手、同城货运人员等,实行每单必保、每人必保。试点按行业设定缴费基准:出行每单0.01元、即时配送0.07元、同城货运0.18元,2028年起按支缴率浮动。

殷墟遗址公布近年发掘成果:洹河北岸探明“三横四纵”商代道路网络,构成都城空间骨干框架,同时确认大邑商都城道路分宽、中、窄三级;洹河拐弯处发现新石器时代晚期聚落,王陵区范围内探明先商文化遗存。


当地时间9日在格拉纳达进行的2026年射击世界杯西班牙站比赛中,奥运冠军盛李豪夺得男子10米气步枪冠军,肖嘉芮萱则斩获自己首个世界杯个人冠军。
4月4日,中青赛北京赛区U10组两队球员互射乌龙球、消极比赛,构成严重假球事件。10日,中国足协通报谴责并与北京体育局成立联合调查组;北京足协将两队主教练、领队由禁赛一年追加为北京范围内永久禁足,并上报中国足协建议列入黑名单。

4月9日,恶搞类人格测试SBTI在网络迅速走红,因短时间内访问量过大,网站服务器一度崩溃,不少用户无法正常进入。该测试以MBTI为原型进行趣味改编,界面直言“MBTI已经过时,SBTI来了”,测试结果多为“尤物”“吗喽”等抽象自嘲式标签,风格荒诞搞笑。据作者在测试结尾的说明,这款测试最初只是为了劝爱喝酒的朋友戒酒,因自身性格原因带有调侃意味。作者坦言并非心理学专业,此为B站初版,虽已为合规做过调整,但在娱乐与专业间平衡不足,部分人格解读模糊甚至不准确,若有冒犯深表歉意。同时作者表示,测试仅为娱乐,受时间精力限制后续会逐步完善,并提醒用户切勿用于商业盈利。
你的SBTI是啥?你觉得准吗?


伊朗与美国即将在巴基斯坦首都伊斯兰堡举行首轮会谈。有分析指出,伊朗对经过霍尔木兹海峡船舶的收费权,将成为本轮谈判的关键争议点之一。美国总统特朗普9日在社交媒体上“喊话”,要求伊朗不得对海峡收取通行费。
美国第一夫人梅拉尼娅·特朗普9日发表声明,否认与已故美国富商爱泼斯坦及其同伙有任何关联,并呼吁停止散播关于她与爱泼斯坦关系的谎言。
伊朗各地数万民众9日走上街头,悼念伊朗已故最高领袖哈梅内伊。
日本首相高市早苗10日宣布,由于中东局势引发能源供应紧张,日本将于5月上旬启动第二轮石油储备释放,释放的石油储备可满足日本国内20天需求。
美国总统特朗普9日在社交媒体上发文,警告伊朗不要向通过霍尔木兹海峡的油轮收取费用。伊朗最高领袖穆杰塔巴9日表示,伊朗不会放过任何侵略者,将追究战争损失赔偿与烈士血债。霍尔木兹海峡的管理也将进入新阶段。
乌克兰总统泽连斯基10日凌晨在社交媒体发文,就俄罗斯早前宣布将在东正教复活节期间停火32小时,表示乌方将采取对等停火。



编辑:张丹娅
统筹:卜贝贝
0